三、超快激光器的产业现状
(五)市场竞争格局
2、国内:超快激光器行业起步较晚,但发展迅速
国外超快激光器产业化起步较晚,起初市场多以国外激光器为主,但随着超快激光市场需求的扩大,国内激光技术的不断突破与成熟。截至目前,我国共有规模以上超快激光器研发与生产企业超过40家,已经涌现出国神光电、卓镭激光、安扬激光、华日激光、英诺激光、贝林激光等一批优质的国产超快激光器企业,国内超快激光器企业快速崛起。
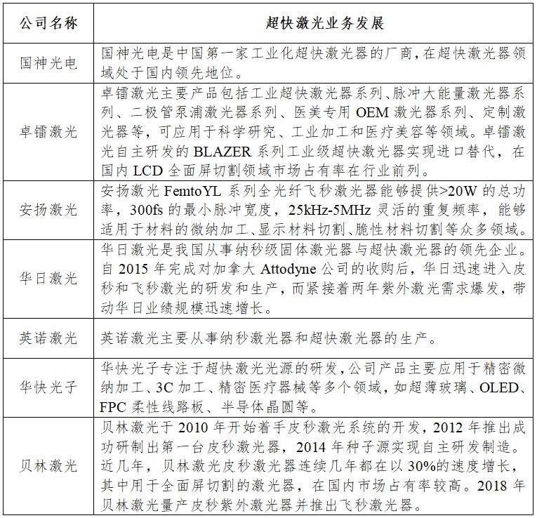
图表25国内主要的超快激光企业概览

资料来源:公开资料,天惠投资整理
国内超快激光企业融资活跃。2022年11月,北京卓镭激光获国开制造业转型升级基金、国投创业2.00亿元人民币C轮投资,合计出资比例17.8742%,估值11.19亿元;2022年9月武汉华日激光获哈勃投资战略投资。另据行业调研了解,武汉安扬激光最新一轮融资估值20亿元;杭州奥创光子主营飞秒激光器,虽然飞秒市场尚未起量,公司最新一轮估值已达10亿元。
图表26国内主要超快激光企业融资情况
(截至2022年11月)

资料来源:公开资料,天惠投资整理
根据公司资料与行业调研,笔者整理了国内外主要超快激光器企业的技术、产品、经营等情况如下:
图表27国内外主要超快激光企业竞争力评估


资料来源:公开资料,行业调研,天惠投资整理
国内超快激光器技术状态处于追赶国外激光器水平,质量和技术指标不断提高;国产一旦进入应用领域,国外激光器将彻底失去竞争优势。
国神光电:2021年收入过亿,净利润数千万元,在产品的功率、稳定性、技术掌握程度均已与国外企业相干、通快等接轨,也已占据较大国内超快激光器市场份额,主要产品为皮秒、飞秒激光器,占比90%以上,是国内市场头部企业。
英诺激光:2021年收入规模达3亿元,净利润6600万。主要产品是纳秒激光器(广义的超快激光器包含紫外纳秒,但非真正意义上的超快激光器),占比95%,皮秒、飞秒等超快激光器仅占5%不到,根据其招股说明书,2020年皮秒、飞秒超快激光器收入约1900万元。
卓镭激光:2021年收入5000万—6000万元,以掌握固体超快技术为主,缺乏光纤超快激光器技术,团队为做医疗美容设备起家,其超快激光器产品主要市场应用为医疗领域。
华快光子:2021年收入1500万元,处于亏损状态,主要技术团队是北大张志刚教授团队,近两年因发展不及预期,核心成员流失严重。
安扬激光:2021年收入6000万,处于亏损状态。主要从事高功率皮秒、飞秒光纤激光器和超连续谱光源的研发、生产和应用。公司创始人陈抗抗博士毕业于英国南安普顿大学光电研究所,主要做超连续谱起家,吸纳了国外相干团队人才,虽然有工程化经验,但国外也缺乏做整个系统的人才,且国外技术路线以纯固体激光器为主,缺乏全面光纤技术。其超快产品主要应用市场是科研领域,客户多为高校、科研院所/单位。
华日激光:2021年收入8000万元,净利润约700万。华日激光是激光设备上市公司华工科技旗下公司,在2014年收购了加拿Attodyne公司,开始涉足超快激光领域。团队多为海归博士,人力成本高,超快激光产品是走固体激光器技术路线,无光纤激光技术,产品功率、稳定性一般,主要供给股东华工激光。
贝林激光:2021年收入6000万元,净利润1000万元。是上市公司德龙激光旗下全资子公司,技术源于收购国外的一家小公司,纳秒紫外产品为主,超快激光产品是走固体激光器技术路线,无光纤激光技术,产品品质良好,主要供给母公司德龙激光,下游激光设备厂商也存在竞争,对外供给产品较少,下游客户选择也非常谨慎,通常不会选用竞争对手控股的激光器厂商。
总体来看,根据与超快激光器领域的相关企业进行横向对比,国神公司在技术水平、产品稳定性、经营指标以及与相关方的协同效应上均优于其他国产超快激光行业的公司,整体竞争实力较强。
(未完待续)

